Engineering Embedded Systems.

Firmware & Embedded Systems Engineer

Electrical Engineering student at CTU Prague specializing in embedded systems and hardware-focused R&D. Passionate about iterating through design, testing, and debugging to solve practical engineering problems. Bringing a strong analytical foundation and hands-on experience with Microcontrollers, C programming, and circuit simulation to build and integrate complete electronic systems.

01. Featured Projects

Arduino Dinosaur Bot 🦖

Built a hardware-based bot using an Arduino Uno and a light sensor to physically play the Chrome Dinosaur game. The system uses real-time sensor input to trigger servo actuation based on calibrated thresholds.

Arduino Servo Control Sensor Integration Game Automation

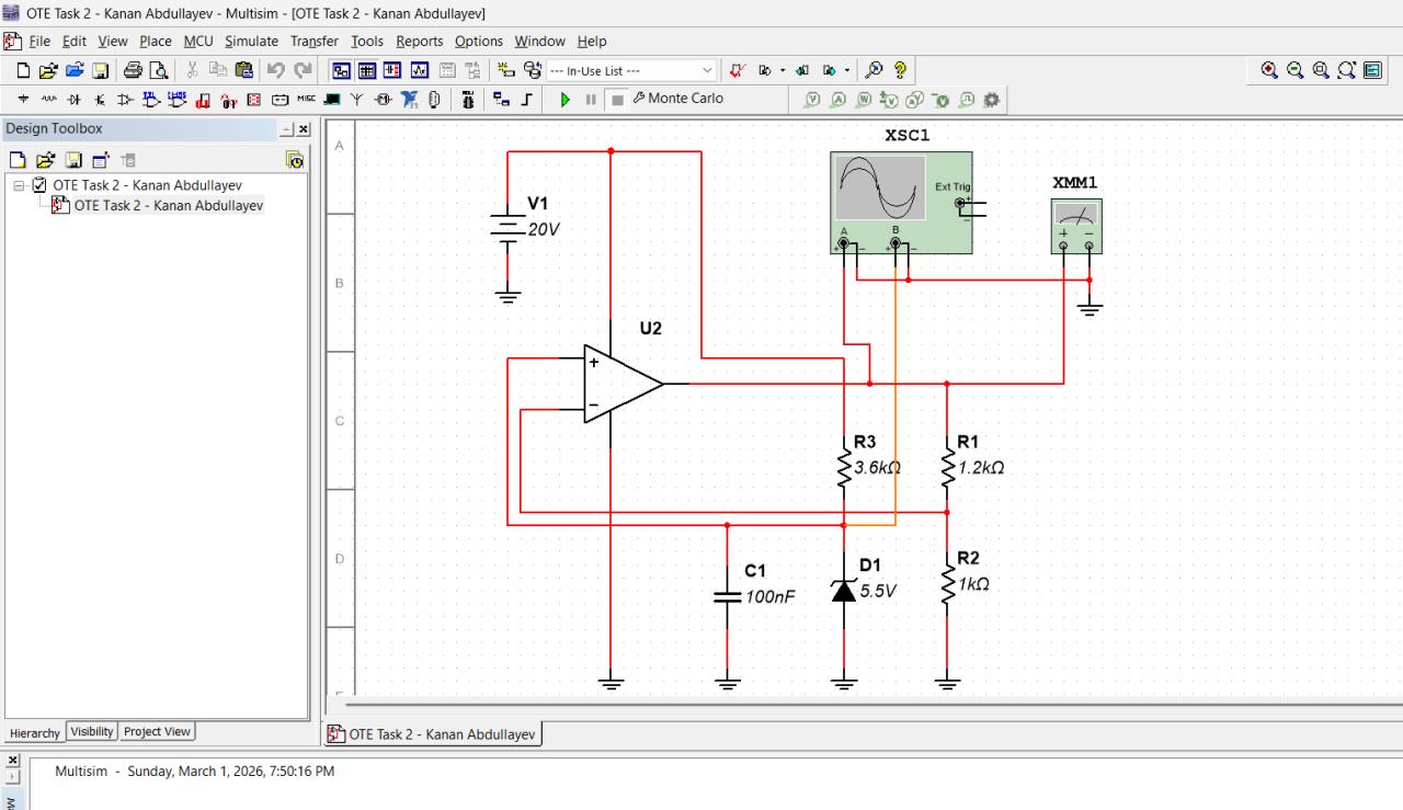
Operational Amplifier Circuit Analysis

Op-Amp Schematic

Designed and simulated an operational amplifier circuit utilizing NI Multisim. Calculated nominal output voltage and evaluated circuit stability by testing input voltage offsets to identify failure thresholds. Executed Monte Carlo analysis on resistor values within a 3kOhm range to determine output voltage minimums, maximums, and statistical distribution.

NI Multisim Operational Amplifiers Monte Carlo Analysis Circuit Stability

Microcontroller I/O Interfacing and Debugging

EasyPIC Board

Programmed an EasyPIC v7 development board to manage I/O operations, specifically controlling LED arrays and interpreting button states. Configured hardware registers (ANSEL, TRIS, and LAT) to define port functionality on PORTB and PORTC. Developed control logic to trigger specific even/odd LED patterns based on corresponding hardware button inputs.

EasyPIC v7 Hardware Debugging Microcontrollers I/O Operations

Investigation of Magnetic Losses

Oscilloscope Measurement Measurement Setup

Investigated magnetic (watt) losses in soft magnetic materials by measuring hysteresis loops. Set up and operated physical measurement circuits including a variable transformer, multimeters, and a current converter. Utilized an oscilloscope to capture the primary magnetization curve and calculate specific energy dissipation.

Oscilloscopes Hardware Measurement Electromagnetics Data Analysis

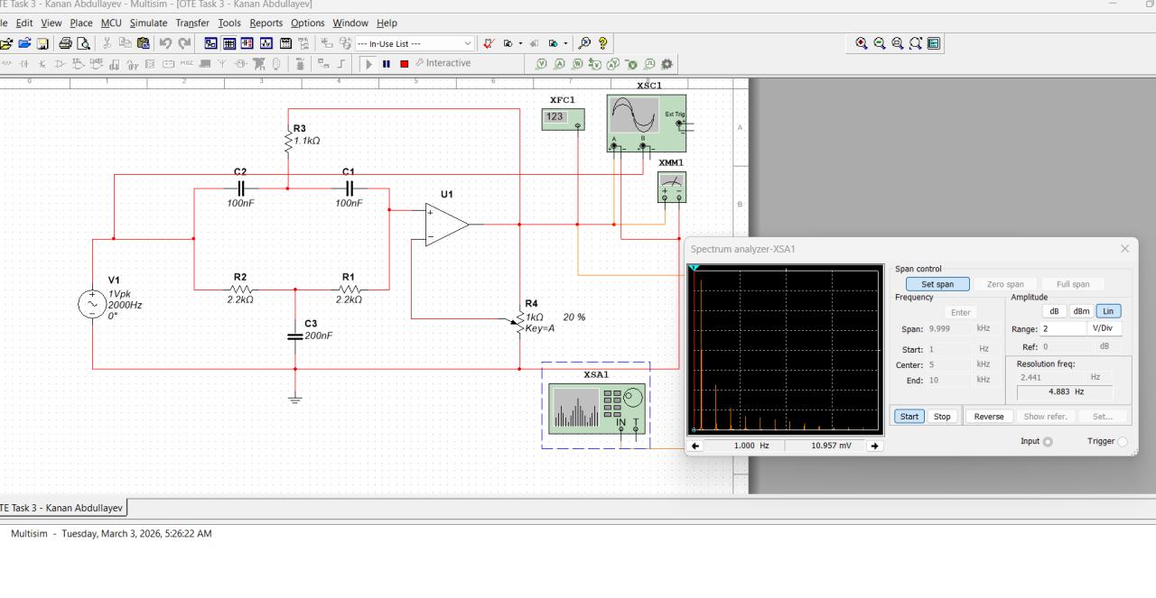
Double-T Notch Filter

Filter Setup Frequency Response

Designed and built a double-T notch filter circuit to attenuate specific frequency components. Utilized an oscilloscope and spectrum analyzer to measure frequency response and verify attenuation of the target frequency. Optimized component values to achieve desired filter characteristics and bandwidth.

Filter Design Oscilloscope Spectrum Analysis Circuit Optimization

02. Education

Czech Technical University in Prague (CTU)

Bachelor of Electrical Engineering and Computer Science

09/2024 – Present

Embedded & Hardware

Microcontrollers Computer Architectures Fundamentals of Electrical Circuits Circuit Technology Radio Circuits and Devices

Physics & Systems

Electron Devices Materials for Power Electrical Engineering Computer and Communication Networks Physics

Engineering Math & Software

Programming for Engineers Differential Equations & Numerical Methods Discrete Mathematics

03. Skills & Technologies

Hardware & Electronics

MicrocontrollersCircuit TechnologyRadio TechnologyElectron DevicesHardware Prototyping

Programming

CPythonGit

Lab Tools

MultisimLTSpiceMatlabWolframMicroC

Languages

English(Native) Azerbaijani(Native) Russian(Fluent) Turkish(Fluent)

04. Contact

Reach out to discuss projects, collaborations, or opportunities.

Send a Message

System Status
Location Prague, Czechia
Objective Seeking Embedded Systems Internship
Local Time